12月3日,国台办举行例行新闻发布会,发言人张晗就近期两岸热点问题回答记者提问。
记者提问:
近期,网络上关注台胞申领大陆身份证件的新闻很多,可否请发言人详细介绍一下有关证件的申领条件、流程和所需材料。
张晗:
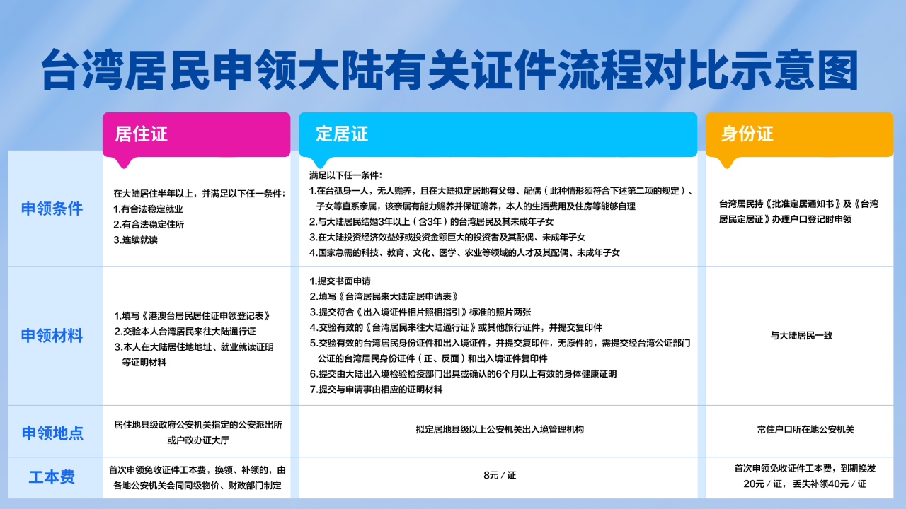
台湾居民自愿申领大陆身份证件是其享有的合法权利。为防止别有用心人士混淆视听、歪曲解读,方便台胞申领大陆有关证件,借此机会我就台湾居民申领大陆居住证、定居证和身份证有关申领条件、流程和所需材料作完整准确说明。我们精心制作了图表,以助大家更好了解情况。

一是台湾居民居住证,是大陆有关主管机关专门为满足台胞在大陆学习、工作、生活便利化需求而制发的证件。
根据《港澳台居民居住证申领发放办法》,台湾居民来大陆居住半年以上,符合有合法稳定就业、合法稳定住所、连续就读条件之一的,根据本人意愿可以申领。申领台胞只要填写《港澳台居民居住证申领登记表》,交验本人台湾居民来往大陆通行证,向居住地县级人民政府公安机关指定的公安派出所或户政办证大厅提交本人在大陆的居住地住址、就业、就读等证明材料即可正常办理。
二是台湾居民定居证,是发放给经批准来大陆定居落户的台湾居民到定居地户口登记机关办理常住户口登记手续的证明。
根据《中国公民往来台湾地区管理办法》等有关规定,台湾居民符合投靠大陆直系亲属、系大陆居民配偶、在大陆投资以及专业领域人才等情形的,可以向拟定居地县级以上公安机关出入境管理机构提出定居申请。申请人申请时应当提交《台湾居民来大陆定居申请表》、本人证件照片、有效的台湾地区身份证和出入境证件以及与申请事由相对应的证明文件等材料。经批准的,公安机关出入境管理机构将为其签发《批准定居通知书》和《台湾居民定居证》。自2024年1月1日起,大陆出入境管理部门实施鼓励台湾居民来闽定居落户政策,支持台胞在闽定居落户实现“愿落尽落”。
三是大陆居民身份证。根据《中华人民共和国身份证法》有关规定,台湾居民回大陆定居的,在办理常住户口登记时,应当申请领取居民身份证。台湾居民持《批准定居通知书》和《台湾居民定居证》到常住户口所在地公安机关办理常住户口登记后,申领居民身份证的流程与大陆居民一致。
在此,我还要再强调几点。一是台湾居民申领上述证件完全是自愿行为;二是我们也注意到,一些不法机构在网上虚假宣传可为台湾居民代办大陆身份证并借机牟利,我要提醒广大台胞,在申领上述证件过程中,除办证机构收取证件工本费外,其他任何非官方机构和人员以代办、中介等名义提供有偿服务的行为都是非法和违规的,要谨防上当受骗;三是大陆相关主管部门在受理、审核、批准过程中,将依法严格保护台湾居民有关申请材料,不会泄露当事人个人资料和证件信息。我也再次提醒广大台湾同胞,要妥善保管好证件及个人隐私信息,以防外泄。


打印


京公网安备 11011202003967号